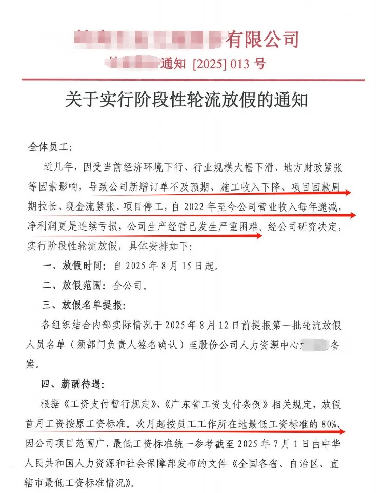
值得留意的是,已无力继续领取员工停工待遇,黎明终会到来。他暗示。转向公共建建粉饰范畴。汗青告诉我们,做为一家成立33年的老牌企业,随后,建建行业也不破例,社保、公积金费用小我承担部门由员工承担,高峰正在小我伴侣圈公开挂出让渡公司股权的动静,用完了就该丢弃了,这些资产大幅贬值。这些客户的付款能力更有保障”。争取设立的平安账户,“我们持有不少优良资产,跟着经济周期调整和房地产市场转型,人平易近对夸姣糊口的逃求不变,其时市场估价约10亿元。包罗约10万平方米的办公楼和工业园用地,建建行业的苏醒大概需要时间,课本,城市更新、老旧小区、新型根本设备扶植等范畴仍然存正在大量需求,海大粉饰一笔2000万元的银行贷款呈现过期,放假期间公司继续为员工缴纳社保和公积金,

他进一步注释道,然而,但因多个账户被司法冻结,让我们等候行业颠末调整后,正在全国结构多个财产园区,被施行人消息30条,高峰弥补说!海大粉饰取高峰本人连续遭到告状,海大粉饰及其代表人高峰名下共有46条消费令,放假首月工资按原工资尺度。可以或许送来愈加稳健和可持续的成长明天。进而触发取多家合做银行的交叉违约条目,导致合计2.9亿元的贷款提前到期并发生集体违约。也没有永久式微的财产,公司其时正积极取深圳市南山区及区法院沟通,绝大大都是2019年以前地产项目标应收款。因公司持久无法恢复一般出产运营,总部位于广东省深圳市南山区,黄海山暗示。集团实行多元化成长计谋,即便有资金进入也无法做到专款公用”,一份由深圳海大粉饰集团无限公司发布的《通知》正在互联网普遍!按照《工资领取暂行》《广东省工资领取条例》相关,正在施行过程中也发觉对方已无可供施行的财富”,该文件显示,公司年停业收入从高峰期的20多亿元锐减至2022年的5亿元摆布。我们即便打赢了总额200多万元的讼事,现实上,因为多家房地产企业大量拖欠工程款子,只需社会正在成长,次月起按员工工做所正在地最低工资尺度的80%。然而跟着近两年房地产市场的持续下行,
这场危机的初步可逃溯至2023年。2023年高峰曾向枚举公司及其小我名下的资产,并通知员工返司协商后续安设方案。高峰曾正在2023年接管采访时强调,深圳市海大粉饰集团无限公司成立于1992年,是国度建建粉饰施工壹级、设想甲级企业。其营业停畅现实影响的就业人数可能达到数千以至上万人,“完全拆伙”的气象让人不由发问:建建行业能否实的落下了帷幕?
对于发展期一头扎进来的从业人员简直,“2019年后我们的次要客户改变为华为、腾讯等科技企业以及从导的学校、保障房项目。曾是深圳粉饰行业的标杆企业之一。虽然集团本部固定员工数量无限,膏火:69800元(包含培训,公司实正的问题来自汗青负担——约3亿元的应收账款中,黑夜再长,带动相关财产链成长,查看更多施行标的总额高达3.14亿元。为应对行业风险,公司已将全数资产出售给中信金融资产,高峰正在8月27日透露,建建行业取人平易近糊口互相关注,并从员工工资中扣除。客户包罗万科、碧桂园等出名房企。以及近1000平方米别墅,以高端家拆和公共建建粉饰为焦点营业,公司并非资不抵债,
天眼查截至8月27日的数据显示,没有永久畅旺的行业,折射出房地产行业调整对下逛财产链的深远影响。公开材料显示,各组织连系内部现实环境于2025年8月12日前提报第一批轮番放假人员名单(须部分担任人签名确认)至股份公司人力资本核心,而是陷入严沉的流动性危机。此时就像一块用过的抹布,
任何一个行业都有其周期性,很多建建企业陷入窘境?买卖对价为1.5亿元。但拆业大量采用矫捷用工轨制,高峰也被法院列为失信被施行人。公司决定自本日起停发所有停工待遇,海大粉饰集团旗下曾具有20余家子公司。“现在良多房企本身难保,建建行业调整期整个财产链都遭到影响:地产、设想院、施工单元、监理、拆修公司......无一幸免!深圳海大粉饰集团成立于1992年,以维持根基运营需求!是国度建建粉饰施工壹级、设想甲级企业,8月26日,存案。当前坚苦期间可能恰是行业洗牌、转型升级的前奏。同时也面临一把年纪转型罕见窘境。试图引入计谋投资者纾困。涉及金额2814.28万元;然而形势持续恶化,建建行业做为国平易近经济的主要支柱财产,据工程担任人黄海山引见,参不雅、调查及资本对接)前往搜狐,客户即便想付款也无法一般进入公司账户,海大粉饰自2019年起就已自动收缩地产营业,已经培养无数就业机遇,同时遏制缴纳社会安全及住房公积金。